阪神大震災を経験してから、 じっくりふるさとづくりを考えるべきだと思い始めている。
ふるさとは遠くにあって思うものともならないとなると、 昔のふるさとを思うしかない。
小学生時代には中学生ぐらいだったかの親しい兄貴分のような方々と六甲の背山のピクニックを思い出し、 また大分前の阪神三宮のうす暗い空間もあったことがなつかしく感じられたものであるが、 そんな昔でなくても、 この間までの神戸まですっかり現実にないことが淋しくなってしまった。
何かの思い出ばかりが、 脳裡から浮かんで来る。
桜の花が咲いたら畏友で彫刻家だった故増田正和氏が出て来る。
「花冷えに友酒と来る夢長く」なんて俳句にもならないものを書いてホッとして悲しみも喜びもごっちゃになっていることが続いたりしている。
そんな間にも震災以来ずっと忙しくコー・プランの小林所長やら神戸大学の安田先生やらを含めて、 みんな走り回っておられるだろうと思いつつ、 この春長くおりました神戸大学を定年退官させていただきましたうえ、 名誉教授の称号までいただいた。
そしてこの春から新設されました三田市の関西学院大学総合政策学部(都市政策コース)に通わしてもらえることに、 新しい生き甲斐を与えられたような気分をしながら、 ただ家を出てからでは、 4回交通機関を乗り換えて1時間以上かかることだけが不満であるが、 とにかく5年間の次の定年となっていることを喜びを持っている。
この間その新しい関学からちょっとした原稿を依頼された。
ただテーマが21世紀へのまちづくりということであったので、 とにかく弱った。
この「きんもくせい」の原稿が“私とこうべ”かそんなことだったと思うのだが、 震災がなければもっと素直になれた感想文については、 先日関学で書かされたものを再録させていただいて、 お茶を濁したいと思っている。
起きてしまってから結果論を持ち出しても、 よい方向を見いだすことは出来ない。
都市はどのようにして生み出されて来るのかということを、 長い歴史から振り返ってみても、 みごとな街づくりがそんなに速く出来上がるとは思えない。
しかしそんな悲観論を持ち出しても仕方がなく、 速効薬を求めざるを得ない。
これまで以上の街を早くつくっていくことと、 21世紀にふさわしい都市の構築という2つの課題に同時にこたえる文章は書けそうにもないが日頃考えている事でその責をふさぎたい。
まず、 21世紀に向けて、 住居は1世帯1住宅から1世帯2住宅とか“半舷上陸”といった概念を採り入れて計画することが出来ないかということである。
多くの人が家を失い、 避難所生活を余儀なくされている阪神大震災の現実を見ると、 こうした状況を将来にわたって回避するためには飛躍的な発想が必要だと思うのである。
21世紀にふさわしい暮らしと住まいの関係は、 朝家を出て夜同じ場所に帰宅するという一日を周期とするリズムだけでなく、 一年とか季節という新しいリズム方向を考えられないかということである。
阪神大震災から都市の復興をどう考えるかという課題に対して、 新しい生活のリズムをつくり上げるというのはまともな論理と思えないかもしれないが、 都市を再構築することからいったん離れて「至るところ青山あり」(編注:故郷だけが墳墓の地ではない。
郷里を出て活躍すべし、 ということわざ)の暮らしを築くアイデアを生み出せないか。
そのためにも住むところを一カ所ではなく、 複数の箇所に持っておくということが大切なのではないだろうか。
阪神間の大震災後の何カ月かの現地を見ていると、 早くこの悪夢から逃げ出したい気分が先に立つ。
都市の復興は急がねばならないが、 街づくりは歴史の積み重ねであることを思うと、 「速く」と「ゆっくり」とが相まっている。
街は人が集まって時間を経て文化として成長して行くものだと思うので、 復興から成熟へと進んでいく都市の成長を待たざるを得ない。
21世紀といっても6年後に始まると思うと、 6年後のための準備になりかねない。
遠い未来を考えた街づくりをするために、 生活のリズムづくりを計画してほしいものである。
(関学ジャーナル’95.4/17付 第135号の記事コピーをテキスト化)
古い思い出から新しいまちに住むことが、 よいふるさとやよいまちをつくることになるのではないかと勝手に思っているのである。
p1
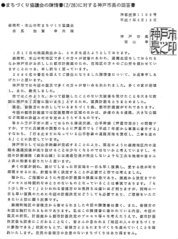
2月半ばに神戸市のまちづくり案が発表され、 これに対して、 森南地区の住民たちは、 計画の見直しを求める陳情書(「きんもくせい」第4号に全文掲載)及び署名を集め市に提出した(これに対する神戸市長の回答書は下記参照)。
この間、 森南地区の住民は、 個々の建物の建替というレベルから、 地区全体のまちづくりというレベルへと考えを発展させて住民の自主的な取り組みを行って来た。
まちづくり協議会の発足(2/24)、 「わがまち森村の基本構想」の立案(3/9)、 合計2回の学習会(4/2、 4/8)の実施などである。
まちづくり協議会としての今後の取り組みは、 一つ目はまちづくりアンケート調査の実施である。
現在地区内居住者は震災前の約2割と少なく、 地区住民全体の合意の中でまちづくりを進めることが早急に求められている。
協議会では、 まず地区外へ避難している人達の名簿の整理を行い、 これを元にして全戸を対象としたまちづくりアンケート(大阪教育大岸本教授の指導協力による)を行う予定である。
現在発送準備をほぼ終えた。
2つ目は、 ブロック別住民集会の開催である。
より小さなまとまりで(約4ブロック程度)住民が意見を交換できる場を持つことである。
これはアンケート調査と平行して実施する予定である。
(4月28日時点の取材による)


森南地区の航空写真(2/18)
本山中町の一部のデータは含まず。

(クリックすると大きな画像が見られます。71KB)
そのような状況の中で、 市街地再開発事業の計画案が公表されたわけである。
地区内にわずかに50世帯ほどの住民が建ち残った住宅に住み続けており、 その住民達が集まり、 性急な都市計画決定を待って欲しいという署名を集め、 避難している人にも呼びかけて数百通の意見書を提出したが、 結果的には声が届かず決定されてしまったわけである。
都市計画決定はされたものの、 住民としてどのようなまちにしたいのかを具体的な計画としてまとめることが、 今後、 市と住民が話し合い、 計画を詰めていく上で重要だという認識のもとに、 住民による計画案づくりの取り組みがはじめられた。
下図に示すように、 都市計画決定直後の3月21日から4月6日という短期間に住民50人程度の参加した2回のワークッショップを行い、 筆者と研究室の学生達による神戸大学支援チームのボランティアにより計画案をまとめた。
計画案の特徴は以下の4点にまとめられる。
この住民計画案づくりに参加した50世帯の住民も協議会の中に参加し、 この計画案を参考にしながら、 住民全体の意見が反映した計画内容を詰めていこうとしている。
今後、 まちづくり協議会において、 住民の意見の反映した計画内容についての合意形成が図られれば、 市としても都市計画決定した内容を含めて、 柔軟に考えていくことが求められるだろう。
多くのことがもっとできそうなのに何もできない自分自身にも腹が立ちます。
しかし被災された多くの人たちが口にするのはこれからが本当の「地獄」「戦争」だという言葉です。
それは、 自らの生活を立て直し、 二度と同じ悲劇を繰り返さないために何かをしようとするときに、 立ちはだかる多くの障害のことを云っているのです。
とすれば一介の建築設備技術者である私にもなさねばならないことがあるはずです。
そのために思いつくまま技術者の目でみた震災からの教訓をメモしてみたい。
焦点がぼけていた。
改めて、 防災システムは「めったに起こらないこと」のためにあるということを肝に命じよう。
焦点がぼけていたために起こったことは次のようなことである。
飲料水はミネラルウォータや給水車での供給が可能であるが、 これら雑用水は使用量が多いだけに対応不可能である。
雑用水の重要さを改めて認識しよう
兵庫県内42の病院の自家発電機のうち本体の損傷は3にすぎないが、 冷却水停止は6、 燃料切れは2、 計8件もあった。
発電機を地下に置きながら冷却水槽を屋上に置き、 それらを結ぶ冷却水管が破損した例があった。
付属系への注意が欠けていた典型である重要機器の設置場所、 付属系への注意力、 メンテナンスによって違いがでてくる。
現在非常用自家発電機は消防法によって病院や劇場、 大型店舗など不特定多数の人々が利用する建物の消火ポンプなど、 また建築基準法によって排煙機を駆動するために設置しなければならない。
これらはもっぱら火災時の停電を意識したものである。
これ以外に法的義務はないが保安用としてエレベータ、 給水ポンプ、 地下の排水ポンプなどが停電に備えて発電機回路に組み込まれる。
しかし今回の震災では発生が未明であったこともあって、 照明やコンセントが使えないことが、 避難、 救出や消火活動を混乱させた。
保安用負荷にも十分な注意が必要である。
尚、 カード式公衆電話は停電では使えない。
公衆電話も保安用に加えるべきである。
火災でない非常時は保安用に切り替えできるような配慮が必要かもしれない。
(以下略)(4/20記)
復興計画に取り組む中での問題点・課題、 まちづくりの提言など、 多くの方の投稿をお待ちしています。
また、 直接郵送ご希望の方は、 FAXで事務局まで申し込んでください。
なお購読料はいただきませんが郵送料を何号分かまとめて切手で事務局まで送ってください。
■連絡先:阪神大震災復興市民まちづくり支援ネットワーク事務局
P.4
住民による計画案づくりの流れ
第1回ワークショップ 3月21日
神戸大学支援チームによる一つの計画案にまとめる作業
3月22日〜4月5日
第2回ワークショップ 4月6日
―グループに分かれて、 意見をもとに修正すべき点について議論した上で、 全体に集約し、 最終的にまとめる

第1回ワークショップ―各グループの計画案を全体に発表
第2回ワークショップ―計画案をもとにディスカッション
住民による計画案(模型写真)
阪神大震災と建築環境・設備メモ(抄)
(株)設備技研 早草 晋
私は何かをしなければならない
震災による幾千の死とその何倍もの身近な人々の悲しみを思うと言葉を失います。技術者としての反省
技術者として防災システムの意味するものへの認識が鮮明ではなかった。
現行の消防法では火災用負荷と避難用負荷は兼用できず合算しなければならず大きな発電機が必要となる。INFORMATION
ホップ/ステップ/ひょうご(4/27)

魚崎地区模型の展示
「きんもくせい」のパネル展示
フォーラムのもよう全半壊マンション復旧提案の講演会について
(甲陽幼稚園) TEL:0797-22-3218
〒541 大阪市中央区淡路町3−2−8トーア紡第2ビル5F R&D内
TEL.06-229-8510 FAX.06-229-2611
「きんもくせい」への情報提供を!
このニュースは、 復興まちづくりに関わっている皆さんの情報により発行しています。
〒657 神戸市灘区楠丘町2-5-20
まちづくり株式会社コー・プラン
TEL.078-842-2311 FAX.078-842-2203
担当:天川・中井
〒657 神戸市灘区六甲台町1
神戸大学工学部建設学科
TEL.078-803-1029 FAX.078-803-1029
担当:児玉
きんもくせい09号へ
このページへのご意見は学芸出版社/前田裕資へ
(c) by 阪神大震災復興市民まちづくり支援ネットワーク事務局
学芸出版社
詳細目次へ
支援ネットワーク関連ページへ
『震災復興まちづくり』ホームページへ
学芸出版社ホームページへ